
伟德1946vip2014级“订单班”学员,已签约的2017年全日制应届毕业生:
我公司拟定于2017年8月1日至15日期间办理报到手续。请同学们按规定要求提前准备好相应材料、在要求时间内完成入职体检、按期报到。规定期限内未按时报到者,将按违约处理。
一、体检安排
1、体检时间
订单班电客车驾驶专业:2017年7月1日至7月15日
订单班其他专业:2017年7月1日至7月30日
已签约2017届全日制毕业生:2017年7月1日至8月10日
2、体检地点:新疆美年大健康体检中心(三家分店任选一家均可)
水区分院:乌鲁木齐市昆仑东路103号(王家梁陶瓷市场对面)
新市区分院:乌鲁木齐市太原路610号(铁路局党校旁和兴润园二期三楼)
沙区分院:乌鲁木齐市钱塘江路216号(七一酱园雪莲酒店旁)
3、体检注意事项:
1、空腹体检
2、须携带本人身份证原件
3、“订单班”学员体检时说明为“伟德1946vip2014级订单班入职体检”项目;
4、已签约2017届全日制毕业生体检时说明为“伟德1946vip2017届校招入职体检”项目。
二、入职安排
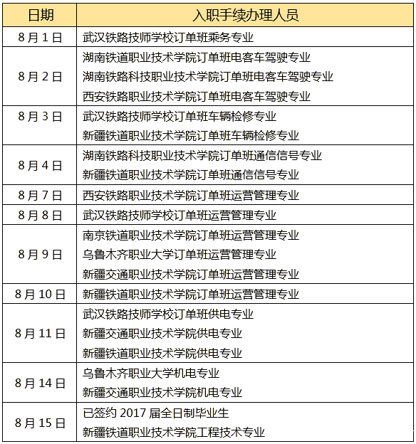
入职手续办理地点:乌鲁木齐市经济技术开发区二期嵩山街北二巷257号城轨集团院内2号楼201室(乘坐309、311、98路公交车,开发区管委会站下车)。入职时间见下表:

三、入职所需材料
1.身份证原件及复印件(未过期)7份
2.毕业证、学位证原件及复印件3份,已签约2017届全日制毕业生须携带大学英语四、六级证书原件及复印件2份;
3.工资卡:乌鲁木齐银行(原商业银行)卡原件及复印件一份(复印件写上姓名、卡号、身份证号、电话);
4.就失业登记证原件及复印件2份(如证件是在乌鲁木齐市以外办理的,则须在乌市居住社区做异地备案手续);
5.一寸红底免冠照片4张,电子版照片1份发送至邮箱(邮箱号:1445676846@qq.com,邮件题目和照片名称统一编辑为:订单班/校招 专业+姓名+学校);
6.报到证原件。
四、其他事宜
1、党员须携带《党组织关系介绍信》(新疆内院校将介绍信开至乌鲁木齐市直机关工委组织部,新疆以外院校将介绍信开至中共乌鲁木齐市委组织部);
2、如学生或党员档案在本人手上,须报到当天携带。
联系电话:0991-7520053
新公网安备 65010602000148号
官方APP下载
官方微信公众号