
1.招标条件
本项目招标人为伟德1946vip置业有限责任公司,项目资金来自政府拨款、企业自筹。伟德1946vip咨询有限公司受招标人的委托,对伟德1946vip置业有限责任公司2025-2027年餐厅劳务服务外包项目进行公开招标,资格审查方式采用资格后审,欢迎有意向且合格的投标人参加投标。
2.项目概况、招标范围和工作内容
2.1本招标项目概况如下:
2.1.1项目名称:伟德1946vip置业有限责任公司2025-2027年餐厅劳务服务外包项目。
2.1.2项目地点:乌鲁木齐市。
2.1.3项目概况:伟德1946vip置业有限责任公司员工餐厅劳务外包项目,根据招标人需求为招标人提供餐厅劳务服务,对招标人指定的餐厅每日按要求提供乘务餐、早、中、晚地铁沿线送餐、外部拓展送餐、相关熟食制作及售卖等服务,以及其他招标人要求的服务工作。
2.1.4服务期限:暂定总服务期限自2025年3月1日至2027年2月28日止(具体开始时间以招标人通知为准,合同按年度签订,招标人有权对投标人进行考核,根据年度考评结果及其他不可预测情况决定是否续签合同。)
2.1.5质量标准:满足国家现行规范、招标文件要求和工作实际需要
2.2招标范围:
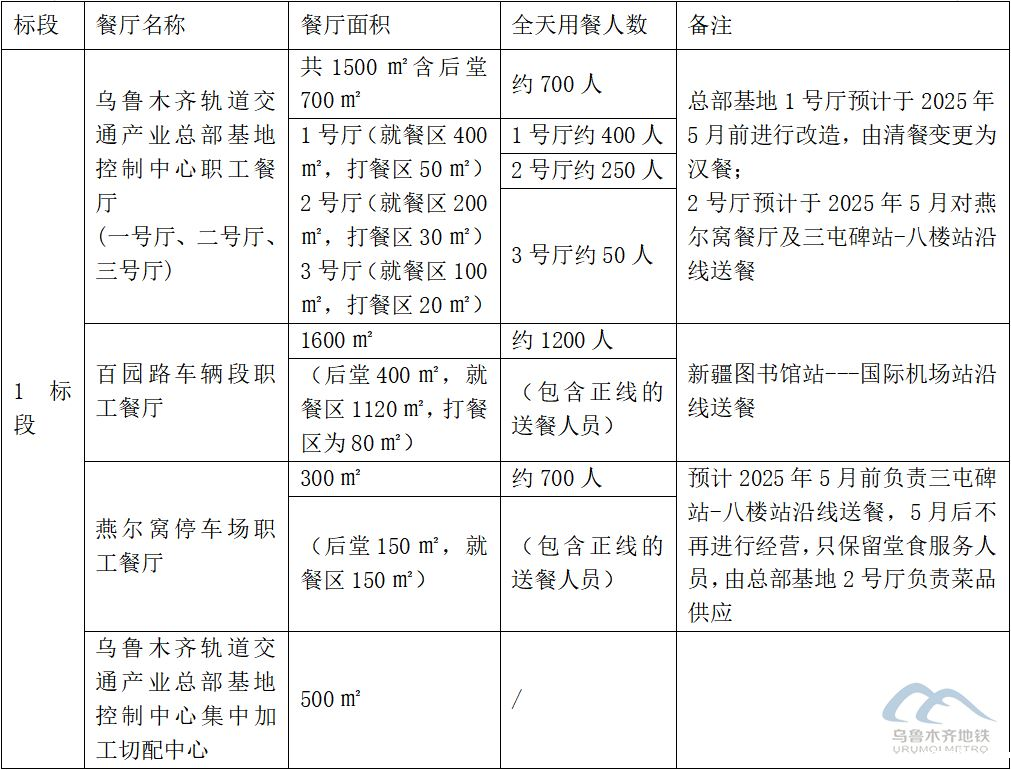
2.2.1餐厅服务规模:

2.2.2服务模式:采用劳务外包模式,招标人将既有餐厅场地及相关设备设施及委托给投标人使用及管理,投标人需按招标人的要求提供餐饮服务,包括但不限于餐厅的日常管理与配套服务,对餐饮场地、餐饮设备的使用、管理,食材加工、餐品售卖、沿线用餐配送,所用餐具、厨杂及相关设备的清洁,隔油池、油烟管道定期检查等(如遇招标人供餐需求变动或有临时供餐任务,本项目人数或供应能力不能满足供餐服务需求时,投标人须根据招标人要求及时增派人员并采取有效措施以确保服务质量)。餐厅日常经营所需设备、食材、调味品及水电、暖气、燃气均由招标人提供。具体工作内容详见招标文件第五章《用户需求书》。
2.3合同段划分:1个合同段
3.投标人资格条件
3.1企业法人或其他组织要求:投标人必须是在中华人民共和国境内注册的具有独立法人资格,持有市场监督管理部门核发的有效的企业法人营业执照,且证书合格、有效。
3.2业绩要求:投标人近五年内至少具有1项类似项目业绩;类似项目业绩:投标人需具有独立承担1000人及以上餐厅管理服务或餐饮劳务外包业绩。
3.3 人员要求:
3.3.1投标人项目负责人近五年内在一项已完成类似项目业绩中承担该项目负责人职务;
3.3.2投标人拟投入人员至少具有3名厨师长,且具备国家职业技能等级证书(中式烹调师三级及以上)证书,且证书合格、有效。
3.3.3投标人拟投入人员须有健康体检证明;
3.4财务要求:具备财务独立核算能力,在银行开设基本账户,能出具增值税专用发票等有效票据。在经营活动中没有处于财产被接管、冻结、破产状态。
3.5信誉要求:没有处于被责令停业,投标资格被取消状态;未被有关行政监督部门限制或取消投标资格;在最近三年内没有骗取中标和严重违约及重大质量问题;在最近三年内未被列入法院失信被执行人名单;有依法缴纳税收和社会保障资金的良好记录;未被市场监督管理机关在全国企业信用信息公示系统中列入严重违法失信企业名单;未被人民法院在“信用中国”网站(www.creditchina.gov.cn)或各级信用信息共享平台中列入失信被执行人名单;近十年企业、企业法定代表人、项目负责人未在中国裁判文书网(http://wenshu.court.gov.cn)有行贿犯罪记录(含尚在处罚期内的)。
3.6其他要求:
3.6.1与招标人存在利害关系可能影响招标公正性的法人、其他组织或者个人,不得参加本招标项目的投标。
3.6.2单位负责人为同一人或者存在控股、管理关系的不同单位,不得参加同一标段投标或者未划分标段的同一招标项目的投标。
3.6.3本项目不接受联合体投标。
4.招标文件获取
投标人请于2025年1月27日至2025年2月14日(法定公休日、法定节假日除外),每日上午 10:30 时至 13:30 时,下午 15:30 时至 19:00 时,在新疆乌鲁木齐市经济技术开发区(头屯河区)鄱阳路336号乌鲁木齐轨道交通产业总部基地B栋1304室(详细地址) 持营业执照(复印件并加盖单位公章)、法人代表授权委托书(原件)含授权委托代理人身份证复印件(加盖单位公章和法人章或法人签字,身份证原件备查)购买招标文件。招标文件费用:1000元,售后不退。
5.投标文件的提交
5.1投标文件递交的截止时间(投标截止时间,下同)为2025年2月20日11时00分,地点为新疆乌鲁木齐市经济技术开发区(头屯河区)鄱阳路336号乌鲁木齐轨道交通产业总部基地B栋1304室。
5.2逾期送达或者未按招标文件要求密封的投标文件,招标人不予受理。
6.投标补偿
6.1本次招标对未中标人 不 给予投标补偿。
7.发布公告的媒介
本次招标公告同时在《中国采购与招标网》(www.chinabidding.com.cn)、《中国招标投标公共服务平台》(http://www.cebpubservice.com/)、《伟德1946vip官方网站》(//www.paysbm.com)上发布。除此以外的其他媒介(含网站)转载或发布的招标公告,如果致使投标人投标无效,招标人及招标代理机构不予承担责任。
8.联系方式
招标人:伟德1946vip置业有限责任公司
地 址:新疆乌鲁木齐市经济技术开发区(头屯河区)鄱阳路336号乌鲁木齐轨道交通产业总部基地A区
联系人:钟雯、郭春航
电 话:0991-7650689
代理机构:伟德1946vip咨询有限公司
地 址:新疆乌鲁木齐市经济技术开发区(头屯河区)鄱阳路336号乌鲁木齐轨道交通产业总部基地B栋1304室
联系人:艾克兰木·艾尼娃尔、李洁
电 话:18699091830
日 期:2025年1月27日
新公网安备 65010602000148号
官方APP下载
官方微信公众号