
1.招标条件
项目业主和招标人为 伟德游戏平台网址 ,建设资金来自 政府拨款和企业自筹 ,招标代理机构为 伟德1946vip咨询有限公司 。项目已具备招标条件,资格审查方式为:资格后审,现对乌鲁木齐机场(北区)改扩建市政配套工程(二期)项目全过程造价咨询项目01-02标段进行公开招标。特邀请有兴趣的潜在投标人前来参加投标。
2.项目概况和招标范围
2.1本招标项目概况如下:
2.1.1项目名称:乌鲁木齐机场(北区)改扩建市政配套工程(二期)项目全过程造价咨询项目01-02标段
2.1.2建设地点为: 乌鲁木齐市 。
2.1.3建设规模为:
该项目位于轨道交通2号线二期国际机场站~机场东站区间内,轨道交通1、2号线联络线位于1号线国际机场站站后、距离1号线站台约120米位置,项目拟对1号线既有隧道进行改造、新建2号线隧道,新建国际机场站~机场东站区间的导向系统以及相关设备、轨道系统等。
2.1.4造价咨询服务周期:自合同签订之日起至配合招标人编制工程竣工财务决算并通过项目审计部门审核止。
2.1.5质量标准:工程造价咨询成果文件应符合国家、自治区现行有关法律法规、相关规定、技术标准。
2.1.6标段划分:
2.1.6.1本项目划分2个标段。
2.2本次招标范围和内容:
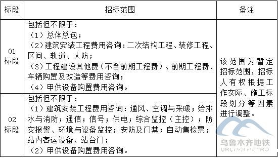
2.2.1招标范围见下表:

2.2.2本项目01标段、02标段全过程造价咨询包括但不限于以下工作内容:
2.2.2.1项目招标阶段的造价咨询工作。具体包括但不限于:
(1)工程量清单编制:根据已有的招标图纸及国家、行业、地区现行规范、规定、办法等相关文件和法规计算或估算工程量并编制工程量清单;对图纸中不明确或有误之处报请委托人协调解决,最终提交满足要求的工程量清单成果文件。
(2)招标标底(或控制价)编制:进行市场分析、预测和调查,收集、学习、执行国家、行业、地区现行规范、规定、办法等计价相关文件和法规,根据委托人要求,在规定时间内编制并提交满足要求的招标标底(或控制价);进行指标分析,对所做标底(或控制价)或其中某项单价进行调整,使之更趋合理;按乌市相关规定报标办或者造价主管部门备案,如有投诉,负责解释有关问题或进行修改;在评标阶段参加清标工作,对投标人报价计算错误进行核查,并提出修正意见。
2.2.2.2项目实施阶段的造价咨询工作。具体包括但不限于:
(1)建筑安装工程费用(土建施工、设备安装、装修)及设备购置费用(甲供)的全过程造价咨询工作。具体工作包括但不限于:①参与方案论证,配合委托人审核初步设计概算(如有);②概算费用的分解;③施工图数量核算、增补单价编制、经济和技术指标分析;④对中标人不平衡报价进行核查、分析,并汇报招标人,根据工程变化情况提出合理化意见;⑤对变更、洽商、签证、索赔等工程量及工程造价进行审核,对月度计量、支付的审核,编制工程造价审核报告,负责竣工结算工作,协助委托人进行审批,配合竣工决算工作,配合审计工作,协助委托人进行施工合同动态管理;⑥配合委托人完成与工程造价相关的其他工作。
(2)工程建设其他费用的造价咨询工作。具体工作包括但不限于:
1)前期工程造价咨询:包含建(构)筑物保护;管线保护、改移及拆除;地上物拆除、恢复及补偿;临时用地使用及恢复、补偿;交通导改;临水引入;树木及绿化补偿等。具体工作包括但不限于:①对施工方案、施工图纸等资料的完整性初步审核,编制预算审核报告;②参与各类合同谈判,编制合同文本;③根据合同条款审核中期计量支付;④对竣工结算资料完整性初步审核,编制结算审核报告,协助委托人进行审批竣工结算工作,配合审计工作,协助委托人进行施工合同动态管理;⑤配合委托人完成与工程造价相关的其他工作。
2)其他费用:勘察、设计、监理、第三方监测、第三方检测等造价咨询工作。具体工作包括但不限于:①增补单价的编制;②对变更、洽商、签证、索赔等工程量及工程造价进行审核(如有),编制审核报告;③协助委托人进行审批竣工结算工作,配合审计工作,协助委托人进行施工合同动态管理;④配合委托人完成与工程造价相关的其他工作。
(3)专项费用的造价咨询工作。具体工作包括但不限于:
车辆购置及改造,按照招标人委托的车辆购置及改造相关合同,开展造价咨询相关工作。
(4)全过程项目概算投资分析与测算,概算目标成本动态分析测算及经营策划,编制项目技术经济指标体系,完善招标人技术经济指标库,提供工程造价管理办公软件系统。
(5)全过程项目总体竣工结算组织工作,协助招标人做好项目投资控制资产移交工作。
2.2.2.3总体总包工作。具体工作包括但不限于:为招标人提供造价咨询牵头管理服务,对本项目各标段造价咨询单位在各个阶段开展全过程管理、协调工作,统一审核原则,编制项目工程造价管理所需的各类管理制度。
2.3资金来源:政府拨款和企业自筹。
2.4投资概算:
2.4.1 01标段投资额暂定为40295.57万元,其中建筑安装工程费用(二次结构工程、装修工程、区间、轨道、人防等)暂定32541.39万元,工程建设其他费用(不含前期工程费)暂定4145.36万元,前期工程费用暂定3608.82万元,甲供设备购置费用以实际费用为准;
2.4.2 02标段投资额暂定为61255.65万元。其中建筑安装工程费用暂定31772.02万元,甲供设备购置费用暂定29483.63万元。
2.4.3本项目每标段投标报价计费基数说明如下:工程量清单编制、招标标底(或控制价)编制、建筑安装工程及前期工程费用造价咨询服务费计费基数按建筑安装工程及前期工程费用计列、甲供设备购置费用造价咨询服务费按甲供设备购置费用计列、工程建设其他费用(不含前期工程费)造价咨询服务费按工程建设其他费用(不含前期工程费)计列、车辆购置及改造造价咨询服务费单独计列。
3.投标人资格条件
3.1法人或其他组织要求:应具有市场监督管理部门核发的企业法人营业执照,且证书有效。
3.2 资质条件:应具有建设行政主管部门核发的工程造价咨询甲级资质,且证书合格、有效。
3.3 业绩要求:近5年内具有一项类似项目业绩。类似项目业绩是指由建设单位委托的城市轨道交通工程全过程造价咨询业绩。
类似项目业绩须提供以下证明材料之一:①造价咨询服务合同;②结算报告定案单或业主证明等资料。
注:时间以合同签订时间、结算报告或结算定案表或业主证明中注明的时间为准。
3.4人员要求:项目负责人须具备注册造价工程师(或一级注册造价工程师)执业资格证书,本单位注册;中级(含)以上技术职称,8年(含)以上造价咨询工作经验,至少担任过一项类似项目的项目负责人。
3.5 财务要求:在经营活动中没有处于财产被接管、冻结、破产状态。
3.6信誉要求:没有处于被责令停业,投标资格被取消状态;在最近三年内没有骗取中标和严重违约及重大工程质量问题;有依法缴纳税收和社会保障资金的良好记录;未被市场监督管理机关在全国企业信用信息公示系统中列入严重违法失信企业名单;未被人民法院在“信用中国”网站(www.creditchina.gov.cn)或各级信用信息共享平台中列入失信被执行人名单;企业、企业法定代表人、项目负责人未在中国裁判文书网(http://wenshu.court.gov.cn)有行贿犯罪记录(含尚在处罚期内的)。
3.7其他要求:
3.7.1与招标人存在利害关系可能影响招标公正性的法人、其他组织或者个人,不得参加本招标项目的投标。
3.7.2单位负责人为同一人或者存在控股、管理关系的不同单位,不得参加同一合同段投标。
3.8本次招标不接受联合体投标。
3.9各投标人可就本项目下述标段中的多个标段提出投标,但最多允许中标1个标段。
(备注:本次同批发布招标公告的2个标段包括:乌鲁木齐机场(北区)改扩建市政配套工程(二期)项目全过程造价咨询项目01-02标段。评标时将按乌鲁木齐机场(北区)改扩建市政配套工程(二期)项目全过程造价咨询项目01、02标段的顺序进行评审,在已评审过的项目中,投标人被推荐为第一中标候选人后,将不得参加后续项目评审中标候选人的排序)。
4.招标文件获取
投标人于2021年 1 月 20 日至2021年 1 月 31 日(法定公休日、法定节假日除外),每日上午 10:30 时至 14:00 时,下午 15:30 时至 19:30 时,持营业执照、法定代表人授权委托书、委托代理人身份证复印件、单位开票信息(盖单位公章)各一份,至新疆乌鲁木齐市经济技术开发区二期嵩山街257号伟德1946vip咨询有限公司608室领取招标文件,500元/本/标段,售后不退。
5.投标文件的提交
5.1递交投标文件的截止时间为2021年 2 月 1 日10 时 30 分(北京时间),地点为乌鲁木齐市水磨沟区准噶尔街益民大厦公共资源交易中心515 标书送达室(乌鲁木齐市水磨沟区会展大道益民大厦主楼)。
5.2逾期送达或者不按照招标文件要求密封的投标文件,招标人不予受理。
6.投标补偿
6.1本次招标对未中标人 不 给予投标补偿。
7.发布公告的媒介
此公告同时在《乌鲁木齐市公共资源交易网》(http://zwfw.wlmq.gov.cn/ggzy/)、《中国招标投标公共服务平台》(http://www.cebpubservice.com/)、《中国采购与招标网》(www.chinabidding.com.cn)、《伟德1946vip官网》(/)上发布。除此以外的其他媒介(含网站)转载或发布的招标公告,如果致使投标人投标无效,招标人及招标代理机构不予承担责任。
8.联系方式
招标人:伟德游戏平台网址
地 址:乌鲁木齐经济技术开发区二期嵩山街257号
联系人:时运新、陈碧芸
电 话:0991-7533463
传 真:0991-3775521
代理机构: 伟德1946vip咨询有限公司
地 址:乌鲁木齐经济技术开发区二期嵩山街257号
联 系 人:李洁、徐万
电 话:0991-7650042、13699388698、 17699672025
新公网安备 65010602000148号
官方APP下载
官方微信公众号